저번 챕터에서 리만적분가능한 함수들의 공간을 잠깐 살펴보았을 때, 주어진 함수들은 모두 적분가능했지만, 그것의 극한은 적분불가능한 예시를 보았었다. 즉,

이 때, 저 수열은 함수로 이루어진 수열로, 함수열(Sequence of Functions)라고 부를 수 있을 것이다.
(Sequence of Functions)(함수열)

또한, 앞 챕터에선 함수열의 극한을 정의하지 않고, 그냥 뭉뚱그려서 넘어가긴 했지만(딱 봐도 직관적이니까...) 여기선 저 극한을 세분화해서 정의할 것이다. 이를 살펴보자!
(Pointwise Convergence)

그러니까, 정의역 X에서 한 점만 딱 보고, 얘가 수렴하는 값들을 모아놓은 것이 Pointwise Converged f(x)가 된다.
급수도 똑같은 방식으로 Pointwise Convergence를 정의하면 된다.
너무 당연하다고 느껴진다면 다음 Convergence도 보면서 비교하길 바란다...
(Uniform Convergence)(균등 수렴)

(균등수렴을 표시하는 방법은 위에서 (길이가 똑같은) 화살표 두개로 수렴을 나타내면 된다.(수식표시가 잘 안되서 죄송합니다ㅠㅠ))
급수도 똑같은 방식으로 정의하면 된다! (f_n 대신 부분합 s_n!)
-> 즉, Pointwise Convergence와는 다르게, 전반적으로 f에 수렴을 해주어야 한다...
예를 들어서 설명해보자.

이 함수열은 Pointwise Convergence를 만족하지만, Uniformly Convergence는 만족하지 않는다.
1. Pointwise Convergence

각 점에서 함숫값들의 수렴값들은 모두 0이다! -> y=0으로 Pointwisely Converge...
2. Not Uniformly Convergence

즉, 모든 f_n에 대해서 Locally maximum 값을 구해보면, n이 커질수록 max값이 증가하므로
Uniformly Convergence 정의를 만족시킬 수 없다!
===>>> 즉, Uniform Convergence를 위해서는 정의역의 모든 점들이 어느 정도 전체적으로 다 같이 f에 수렴을 해주어야 한다!
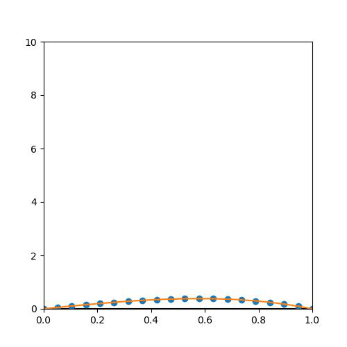
그림을 통해서 이를 확인해보자! (위 상황에 따라서 n이 커짐에 따라 f_n을 그려보았다.)

1. Pointwise Convergence 확인 -> 모든 파란 점들 하나씩 각각 살펴보면 언젠간 0으로 내려온다!
2. Uniformly Convergence 확인 -> n이 커질수록 Maximum 값이 튀므로, x=0 근처에서는 epsilon 아래로 못 내린다!
(Note)
앞 챕터(8-5)에서 보았던 예시는 바로
Pointwise Convergent이긴 하지만.... -> n이 커지면 어쨋든간에 f로 수렴!
Uniformly Convergent는 아니라는 것을 확인할 수 있을 것이다. -> n이 커지면서 함숫값들이 1씩 움직여야함... -> |f_n-f|가 1이 되는 point들이 계속 생겨버림... -> epsilon보다 작을 수가 없다!
수열에서 보았던 것처럼, 함수열에서 코시수열을 정의할 수도 있다!
그런데, 이 코시수열이 결국 균등수렴이라는 것을 알 수 있다.
(Cauchy Criterion in Seq of ftns)

(증명)
1. ->

2. <-

(Note)
앞 챕터의 예시는 코시수열이 아니다! (물론, 더 뒤에 가서 다시 논의해볼 얘기가 있다.)
위에서 Uniform Convergence를 위해서는 정의역의 모든 점들이 어느 정도 전체적으로 다 같이 f에 수렴을 해주어야 한다! 라고 했었는데, 이를 좀 더 정확하게 써보자
(Uniform Convergence and Linf-norm)

즉, Uniform Convergence와 차이의 sup 값이 0으로 수렴한다는 것이 동치라는 것이다. 이는 정의로부터 바로 나오는 내용이라 증명은 따로 하지 않겠다. (Norm에 대한 내용은 나중에 확인하자!)
이를 이용해서 급수의 Uniform Convergence를 확인할 수 있다.
(Uniform Convergence of Series)

즉, 단순한 비교판정법이지만, "균등"수렴을 보장한다.
(증명)
저 M_n이 x에 무관하기 때문에 "균등"수렴을 보장해준다!

여기까지 Uniform Convergence에 관한 내용을 보았다.
가장 쉽게 생각할 수 있는 수렴성인 Pointwise Convergence는 뭔가 문제가 있는 거처럼 보이고, Uniform Convergence가 우리가 해왔던 극한의 정의, 수렴의 정의에 더 부합한 것을 알 수 있다.
다음 챕터에서는 이 Uniform Convergence의 아주아주 중요한 성질들을 살펴볼 것이다!
->>(Limit 순서바꾸기, 적분순서바꾸기)