이번 시간에는 저번에 못 다룬 Uniform Convergence와 미적분간의 관계를 알아보자.
2. 함수열의 적분가능성과 적분값
-> 언제, 적분과 lim 순서를 바꿀 수 있는가?
(Integral and Seq of Functions)

즉, Uniformly convergent해야 적분과 lim 순서도 바꿀 수 있고, 적분가능성도 보존된다!
(증명)
우리가 계속 보아왔던 8-5의 예시는 Uniform Convergent가 아니기 때문에, 이를 만족할 수 없었다...

즉, R(alpha)가 Complete Space가 되려면, Uniform Convergence가 추가가 되어야 한다.
3. 함수열의 미분
-> 언제 (f_n' -> f')가 되는가?
(Differentiation and Seq of Functions)

여기서, f_n이 Uniform Convergence를 만족하는 것이 아니라. f_n'이 uniformly convergence를 만족하는 것에 주목!
(증명)
1. f_n이 코시수열임을 증명하자 -> 그럼 Uniformly Converge!

참고로, f_n이 복소수value 함수인 경우도 고려해서, MVT를 이용할 때, 등식이 아니라 부등식을 이용하였다!
2. 나머지 증명!
평균변화율(phi)이 uniform convergent라는 것을 증명하면 된다!

결론적으로는 Uniform Convergence를 만족해야 limit 순서, limit, 적분순서 등을 바꾸는 게 유효하다는 것을 보여준다...
이를 이용해서 말도 안되는 함수를 만들 수 있는데,
연속이지만, 어디서도 미분할 수 없는 함수를 만들어보자!

이 함수가 연속이고, 어디서도 미분할 수 없다는 것을 증명해보자.
(증명)
1. f는 연속이다!

2. f는 어디서도 미분이 불가능하다.


이해가 쉽게 가도록, 뒤에서부터 설명한다.
먼저, 미분가능성을 보기 위해서

이게 수렴하는지를 보아야 한다.
이를 급수로 풀어서 쓰면

이러한 식이 튀어 나오게 된다.
그런데, 절댓값함수 phi는 2를 주기로 가지므로, 저 x차이가 2만큼 나면 좋을 것이다. 즉,

이면, gamma가 0이 되어서 좋을 것이다.
그럼, n이 1 이상이면 delta가 1/2를 가지고 있다면 위 식을 만족할 것이다...

그런데, 여기서 더 나아가서,

이니, 그 사이에 integer(정수)가 없다. -> 이는 그냥 절댓값함수를 y=x 혹은 y=-x로만 보아도 된다는 말! (구간 내에서 뾰족한 점 없으므로 바뀌지 않는다!)
또, n>m이면 위에 나온대로 gamma가 0, n<m이면 gamma가 bounded 되므로, 이를 이용해서 미분가능성을 체크한다!
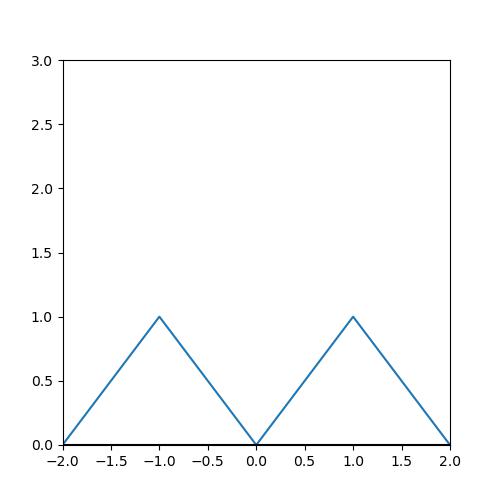
먼저 그래프를 보자면
1. n이 커짐에 따라 f_n의 그래프는...

2. n=0

3. n=2

4. n=5

그래프만 보아도, 연속은 자명하지만, 미분이 불가능할 것처럼 생겨진다...
여기까지 Uniform convergence와 미적분에 관한 내용을 마무리한다.
다음챕터부터는 이와 비슷한 개념들인 Uniform Boundedness, Equicontinuous 등의 내용으로 이어진다!
'Mathematics > 해석학' 카테고리의 다른 글
| (해석학) 10-1 부록. Separable Metric Space와 Base, 그리고 Compact set (0) | 2023.02.26 |
|---|---|
| (해석학) 10-1. 연속 종류가 왜 이렇게 많은지... (Uniform Boundedness, Equicontinuous) (0) | 2023.02.26 |
| (해석학) 9-2. Limit 순서, 적분 순서 바꾸는 게 마음처럼 안됐었다고?? (Uniform Convergence -> Continuity) (0) | 2023.02.23 |
| (해석학) 9-1. 수열의 원소를 Number에서 함수로 확장하면? (Uniform Convergence) (0) | 2023.02.22 |
| (해석학) Summary 2. 수열부터 적분까지 (0) | 2023.02.21 |
