이번챕터에서는 저번시간에도 말했듯이 특이적분(이상적분)(Improper Integral)과 리만적분가능한 함수로 이루어진 공간에 대해서 이야기 하려고 한다.
먼저, Improper Integral에 대해서 살펴보자.
(Improper Integral)
1. f가 x=a에서 unbounded인 경우!

예를 들어서,

(무한대로 가는 경우는 극한이 존재하지 않는 것으로 본다)
2. 구간이 unbounded인 경우!

예를 들어서,

어떻게 보면, 너무 당연하게 확장되는 것이지만, 저 limit이 존재할 때만 정의된다는 것을 기억하자!
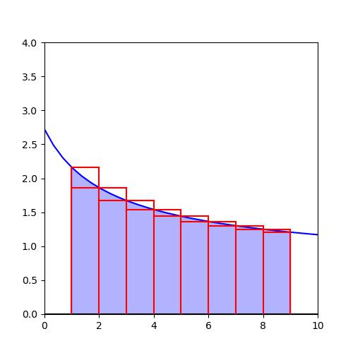
이를 이용해서, 미적분학 -> 적분판정법을 증명할 수 있다!
즉, 특이적분이 정의될 때, 무한대의 값이 아니니, 적분에 맞는 급수도 수렴한다는 것이다!
(Integral Test of Series)

(증명)

1. ->

2. <-

이번에는 리만적분가능한 함수들로 이루어진 공간에 대해서 잠깐 알아보자.
앞에서 자꾸 이러한 표현을 썼는데

저 집합 R(alpha) on [a,b] -> 즉, 리만(스틸체스)적분가능한 함수들로 이루어진 집합은 어떻게 생겼을까?
"실수처럼 Complete Space가 될 수는 없을까???"
가 주된 목적이다... 왜 이런 논의가 나왔는지는 뒤에 나올 함수열에 관해서 보면 알 것이다.
먼저, Norm이 제대로 정의되는지 살펴보자.
위의 공간에서 내적을 다음과 같이 정의한다면,

그러므로 여기서 Norm을 정의하면, (물론, norm 자체는 정의하는 사람 마음이다.)

그런데, 여기서 코시-슈바르츠 부등식(휠더 부등식)이 성립한다...

(증명)
(여기선 조금 더 일반화된 부등식인 휠더 부등식(Holder Inequality)을 이용해서 증명해보자!)
먼저 다음 부등식을 살펴보자!(Young's Inequality)

(Young's Inequality 증명)
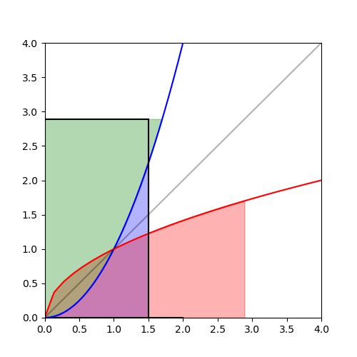
그림으로 보면 더 확실하다!


그래프에서 파란선이 원래함수, 빨간선이 역함수이다. -> 녹색부분은 역함수를 y=x 대칭하였을 때의 넓이가 된다.
ab는 검은 직사각형 내부의 넓이가 될것이고, 항상 ab는 파란부분+녹색부분보다 작을 것이다!
다시 본 문제로 돌아와서,


게다가, 2-norm에 대해서 삼각부등식도 성립해버린다! 즉,

(증명)
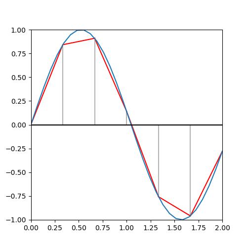
게다가 이 공간은 연속함수가 이루는 공간과 다음과 같은 관계가 있다.

아주 가까이에 연속함수가 존재한다! (Continuous Ftn Space (on [a,b]) is dense in R(alpha) (on [a,b])
(증명)


(그림에서 f는 파란색, g는 빨간색 그래프 -> 부분구간에서 linear -> 끝점에서 min or max)
후에 이 공간이 다른 성질들도 더 가진다는 것을 확인하긴 하겠지만,
가장 큰 문제는 이 공간이 코시수열이 수렴 못한다는게 문제이다... (즉, Complete Space가 아니다!)
예를 하나 들어보자. ([0,1]에서 정의되어 있다.)

즉, f_n(x)는 분모가 n 이하인 유리수에서는 0이고, 그 외에서는 1인 함수이다.
이미 알고 있듯이,

이다. (불연속점이 Finite 개수!)
그러나 n이 무한대로 가면...

이건 항상 U=1, L=0이라서 이런 식의 정의로는 적분이 불가능하다...

그러나... 직관적으로 보면, 유리수는 Countable 개수이고, 유리수가 아닌 실수는 Uncountable 개수이니 저 적분값이 1이 되는게 타당해 보인다.
이를 위해서 측도(Measure)라는 개념을 이용해서 리만적분을 확장한 르벡적분(Lebesgue Integral)이 등장한다. (해석학 거의 마지막 부분에서 등장할 것이다!)
이 르벡적분을 이용하여 저 공간을 정의해버리면, Complete Space를 만들 수도 있고, 정~~~말 특수한 경우 빼고는 거의 다 적분이 가능하다. (이 정도 오면 적분불가능한 경우를 생각하기가 꽤나 힘들다)
자, 여기까지 리만-스틸체스 적분에 대한 내용을 알아보았다.
미적분에 대한 내용을 다 했는데, 뭐 더 할게 있을까라는 생각을 할 수도 있을텐데,
다음 목표는 위에 나온 리만적분의 문제점을 해결하는 것과, 다변수 미적분에 관한 내용은 별로 다루지 않았기 때문에 이에 관한 이야기를 진행하려고 한다.
'Mathematics > 해석학' 카테고리의 다른 글
| (해석학) 9-1. 수열의 원소를 Number에서 함수로 확장하면? (Uniform Convergence) (0) | 2023.02.22 |
|---|---|
| (해석학) Summary 2. 수열부터 적분까지 (0) | 2023.02.21 |
| (해석학) 8-4. 적분과 미분과의 관계는? (Fundamental Theorem of Calculus, Curve) (0) | 2023.02.20 |
| (해석학) 8-3. 리만-스틸체스적분인데, 리만적분만 하는 느낌...? (Heaviside Unit Function, Change of Variable) (0) | 2023.02.19 |
| (해석학) 8-2. 언제 리만적분이 가능하지? (Existence of Riemann Integral) (0) | 2023.02.18 |
