이번시간에는 선적분을 이용한 여러가지 응용을 보도록 하자.
1. 곡선의 길이
2. 곡률
1. 곡선의 길이
저번 챕터에서 y=sin x (0<=x<=pi/2)의 길이를 구해보았다. 이번에는 다양한 곡선의 길이를 구해보자.
(1) 타원의 둘레
타원의 방정식은 다음처럼 나타낼 수 있다.


(NOTE) 더 이상 표현 불가능하다....
(2) 극좌표계를 이용한 곡선의 길이
극좌표계에서 다음과 같은 곡선이 있다고 할 때, 이 곡선의 길이를 구한다고 하자.

여기서 중요하게 보아야 할 것은, ds의 크기가 단순히 sqrt((dr)^2+(dtheta)^2)가 아니라는 것이다!
그 이유는, 직교좌표계에서는 Norm의 크기가 피타고라스 정리처럼 단순히 |(dx,dy)|=sqrt((dx)^2+(dy)^2)로 정의되어 있지만, 이를 극좌표계에서 대응시키면, |(dr,dtheta)|=sqrt((dr)^2+r^2(dtheta)^2) 로 대응되기 때문이다.
즉, 직교좌표계에서 보는 길이의 정의와, 극좌표계에서 보는 길이의 정의는 값은 같지만, 다른 방법으로 정의된다.
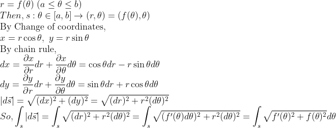
이를 그림을 통해 보면 다음과 같다.

왼쪽은 직교좌표계, 오른쪽은 극좌표계이다.
직교좌표계는 피타고라스 정리처럼 생각하면 될 것이고, 극좌표계의 경우에는, ds, dr, r*dtheta로 만들어진 삼각형에서 피타고라스정리처럼 생각하면 될 것이다.
예시를 하나 들어보자.
극좌표계에서 주어진 곡선이 다음과 같다고 하자. (원을 두바퀴 돈다.)



사실, 위의 곡선은 중심이 (1/2,0)이고 반지름이 1/2인 원이다. (두바퀴를 도니, 구한 것이 둘레의 2배이다.)
2. 곡률(Curvature)
곡선(Curve)에서 각 점에서의 곡률이란, 곡선의 길이에 대해서 곡선의 tangential 방향의 변화량을 뜻한다.
곡선의 길이는 이미 알고 있으므로, 곡률은 다음과 같이 구할 수 있다.

사실, 정의만 보면 잘 이해가 안 갈수도 있지만 다음과 같이 생각해보자.
만약 차를 타고 곡선 도로를 주행한다면, 도로가 휘어진 정도를 어떻게 알 수 있을까?
내가 차를 타고 일정 거리를 주행(곡선의 길이)할 때, 핸들을 꺾은 정도(tangential 방향의 변화)로 알 수 있을 것이다. 이것을 그냥 곡률이라고 하는 것이다.
또한, 곡률의 역수를 곡률반경이라고 하는데, 이는 접원의 반지름의 크기와 같다.
(예시) 타원의 곡률

(x,y)에서의 곡률을 구해보자.
일반적으로

임을 이용하면,

이 때, 타원을 집어넣으면

이렇게 곡률을 표현할 수 있고, 이 때의 접원을 그림으로 표시하면 다음과 같다.

이번 챕터에서는 선적분의 응용에 대해서 예를 들면서 설명하였다.
다음 챕터에서는 앞에서 일(Work)에 대한 예를 들었을 때, 못 다한 설명과, 미적분의 기본정리를 이끌어낼 것이다.