이제부터는 Ax=0, Ax=b를 푸는 것을 넘어서
=> 여러 가지 Vector Space를 보았으니, 이 Space들 사이의 기하학적 관계를 보려고 한다.
(참고링크)
(미적분학) 6-2. 이상하게 계속 보이는 선형사상 개념(Linear Mapping, Matrix): https://0418cshyun.tistory.com/12
(미적분학) 6-2. 이상하게 계속 보이는 선형사상 개념(Linear Mapping, Matrix)
일단 사상(Mapping)이란 무엇인지 알아보자. (Mapping) 간단히 말해 어떤 값을 다른 값에 대응시키는 것을 말한다. (값이 굳이 수일 필요는 없다(ex. 함수를 대응시킬수도...)) 함수(function)하고 비슷한
0418cshyun.tistory.com
=> 위 내용을 다시 한번 설명합니다!!
(IN 미적분학)
★★(Matrix and Linear Mapping)
모든 선형사상과 행렬로 표현 가능하다. 또한, 모든 행렬은 선형사상으로 표현 가능하다.
즉, 선형사상과 행렬은 같은 표현이다.
-> 이 정리는 아주 중요하기 때문에 세세하게 설명하면서 넘어갑니다!
1. 먼저, 행렬이 선형사상이라는 것은 워낙에 Trivial하므로, 그냥 넘어가고
2. 선형사상 -> 행렬이라는 것을 살펴보자!

선형사상이 행렬인 것을 알아보기 위해서,
=> 선형사상과 대응이 되는 행렬을 만들어보자!!!
행렬 A를 만드는데 다음과 같이 만들어보자.... (왜 이렇게 했냐고 생각하지 말고, 그냥 A를 만들어보자!)
(행렬의 각 Column) = (m차원 공간의 Basis의 각 원소들을 Mapping한 것 (T(e_i)))
이렇게 만들어진 행렬 A는 => T(x)=Ax
-> 즉, 선형사상이 그냥 행렬과 동일한 표현이 된다!!
=> 우리가 선형사상에 대응되는 행렬 A를 만든 것이 된다!!!
그런데, 우리가 여기서 몇 가지 놓친 부분들이 있다....
여기에 대해서 "선형대수학"에서 설명한다!
(IN 선형대수학)
1. 먼저, n=m이고 Invertible할 때 Mapping 전후의 basis에 대해서 생각해보자...

정리하면 A가 Invertible하면, Basis가 보존되는 것을 확인할 수 있다!
=> 즉, 좌표계 변환(Basis 보존!!)과 관련된다!
=> Mapping 된 곳에서의 basis를 알고 싶다면, 그냥 basis들을 Mapping한 것이 Mapping된 곳에서의 basis가 된다!
2. 우리가 연속함수의 성질들(최대최소정리, 중간값정리 etc...)을 증명할 때
=> 결국 "정의역(Domain)"의 성질(Compact)에 대해서 얕보다가 고등학교 때는 증명을 못했던 것 같이
=> 여기서도 선형사상의 정의역과 치역(Domain, Range)를 생각해보자!!
정확히 말하자면, 위에서 증명한 것은
ex1)
미분연산 d/dt

즉, 저 상미분연산은 n-th Polynomial 함수공간 -> (n-1)-th polynomial 함수공간으로 Mapping하는 Mapping이다!
(여기서 조심해야 할 것은, n이 주어져 있어야 한다는 것과 Polynomial에 대해서만 생각했다는 것이다!!)
게다가, 선형사상 조건도 만족한다.

어라? 그러면, 행렬로 표현도 가능한가라는 생각을 할 수 있을 것이다.
한번 살펴보자!
위에서는 Basis를 그냥 단위벡터들로 잡았었다. (e_1,e_2,...)
여기선 basis를 그냥 가장 Simple한 Polynomial로 잡아보자!
(n차 Polynomial은 당연히 1,x,...x^n의 선형결합으로 표현이 될 것이다!)

그러면, 이번에도 똑같이 행렬을 만들어보자!

=> 그러므로, "상미분연산"도 선형변환, 행렬로 표현할 수 있다!!
(NOTE1)
여기서, 함수 f를 "벡터"로 표현한 것에 주목하자!!!
어떻게 이러한 표현이 가능하냐면

즉, 여기서 벡터공간의 원소를 => Basis로 쪼개서 생각한다 => 벡터표현도 비슷하게 생각할 수 있다!
(NOTE2)
-> 위의 내용과 테일러 정리의 의미를 잘 생각해본다면,
n차 Polynomial 함수 공간 => 한번 미분 가능한 함수들의 공간(C1-Mapping)으로 확장해서 생각해볼 수도 있다. (다만, 이 경우에는 n=infinity가 되어 무한차원이 되므로 조심!)
-> 또한, 이와 비슷하게, 적분도 선형사상이다!
(NOTE3)
-> Mapping 전후의 Basis에 대해서 살펴보면...
=> A의 column 하나가 그냥 0으로 밀리면서, Basis 하나가 사라지는 것을 확인할 수 있다!
=> A가 정사각행렬 자체가 아니므로, Invertible할 수 없고, 그러므로 Basis가 보존되지는 않는다!
(하나의 basis가 0으로... -> 그러나 0을 무시하면, 또 Basis가 되는 것을 확인할 수 있다!)
ex2)
미분연산자 del
사실, 이 미분연산자(Del 혹은 Gradient)를 선형연산자로 많이 이용한다.
이 미분연산자가 선형임은 아주 Trivial하다.

그런데, 이 연산자의 정의역과 공역 등을 정의할 때, f,g등이 "다변수함수"이므로, 편미분에 대해서 생각해주어야 한다.
=> 정의역 : 모든 변수에 대해서 1번 미분이 가능한 함수들... => 결국 C1-mapping(전미분에 대해서)
=> 공역 : 연속함수
정도가 될 것 같은데, 결론적으로는 ex1에서 본 것과 동일해진다!!
이번에는 간단한 기하학적 의미를 가진 선형사상을 살펴보자. -> 뒤에서 사용할 예정!
=> Rotation, Projection, Reflection Matrix
(Rotation Matrix)

=> Theta만큼 시계반대방향으로 움직인다!
이 Matrix는 행렬과 기하학적 의미를 배운 사람이라면 보았을 아주 중요한 식이다. 특히 좌표계 변환에서도 나오는 아주 중요한 식이므로, 꼭 기억하자. 특히 "Basis 변환"과 관련이 있다는 것이 딱 보일 것이다!
(게다가, 항상 역행렬이 존재하는 행렬이므로 => Basis 보존!!)
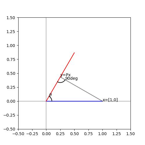
이 식이 어떻게 나왔는지 그림으로 살펴보면

이러한 상황에서 Rotation을 해주는 행렬을 구해보자!

위에서 배운 내용을 이용하면 바로 구할 수 있다!
또한, Basis도 보존되는 것을 바로 알 수 있다! (Mapping된 후에는, 빨간 선이 Basis!)
이를 응용해보면, 3차원에서의 Rotation matrix도 어떻게 해야 할지 감이 올 것이다!
=> 각도를 각 Basis(x축, y축, z축)으로 나누어서 돌려버리자!! => 3차원 구면 좌표계!
(Projection Matrix)

이상하다고 느껴질 수도 있는 정의인데, Projection Matrix는 두 번 곱한 것이 원래와 같은 matrix를 말한다.
왜 Projection Matrix라고 이름을 붙였는지 잠시 확인해보자.

Matrix P는 저 x를 빨간 선 위로 사영시키는(Project) 행렬이라고 생각하면 된다.
그러므로 P에 의해서 두 번이상 옮겨져봤자, 그 자리에 그대로 있으므로, Projection Matrix의 정의와 일치한다!
(물론, 어디로 사영을 시키는지는 따로 정하지 않았으므로, 선으로 사영을 시키는지, 아니면 면으로 사영을 시키는지... 이를 모두 포괄하는 행렬로 생각하면 된다.)
(Reflection Matrix)

Reflection Matrix는 마치 거울처럼, 반대편으로 보내주는 행렬을 말한다.
그림을 보면서 살펴보자!

Reflection Matrix란 위에서 x를 빨간 선(면이나 다른 것이 될 수도...)을 대칭으로 반대편으로 보내주는 행렬을 말한다.
그러면 다음처럼 생각할 수 있다.

위에 나온 Rotation, Projection, Reflection Matrix는 가끔씩 등장하는 내용이니 알아두자.
다음 시간에는 Vector Space들의 Orthogonality(직교성)에 대해서 알아보고, 더 나아가서 Least-Square Method, Gram-Schmidtz 방법에 대해서 알아보도록 하자!
'Mathematics > 선형대수학' 카테고리의 다른 글
| (선형대수학) 7-2. Subspace와 Orthogonality + Projection Matrix (1) | 2023.06.26 |
|---|---|
| (선형대수학) 7-1. Inner Product(내적)과 Norm (0) | 2023.06.26 |
| (선형대수학) 5-3. 역행렬 존재성에 대한 조건을 정리해보자(1) (0) | 2023.06.22 |
| (선형대수학) 5-2. Rank와 역행렬(Left / Right / Two-sided Inverse) (0) | 2023.06.20 |
| (선형대수학) 5-1. 계속 나오는 Rank! -> 정의(Definition) (0) | 2023.06.20 |